Domaines

UX/UI
Design graphique
Online illustrations by Storyset

Compétences

  • Kit UI
  • Wireframe et maquette
  • Prototypage
  • Identité graphique

Logiciels utilisés

Le concept adopté

Un concept novateur

  • notre manière de nous nourrir peut avoir un impact significatif sur notre bien-être individuel et sur l’environnement
  • redéfinir l’expérience de la livraison de repas
  • intégrer des principes éthiques solides
  • Etika aspire à créer une communauté consciente de l’importance de ses choix alimentaires

Une application pensée de A à Z

  • chaque détail a été soigneusement pensé
  • interface de connexion garantit simplicité et sécurité
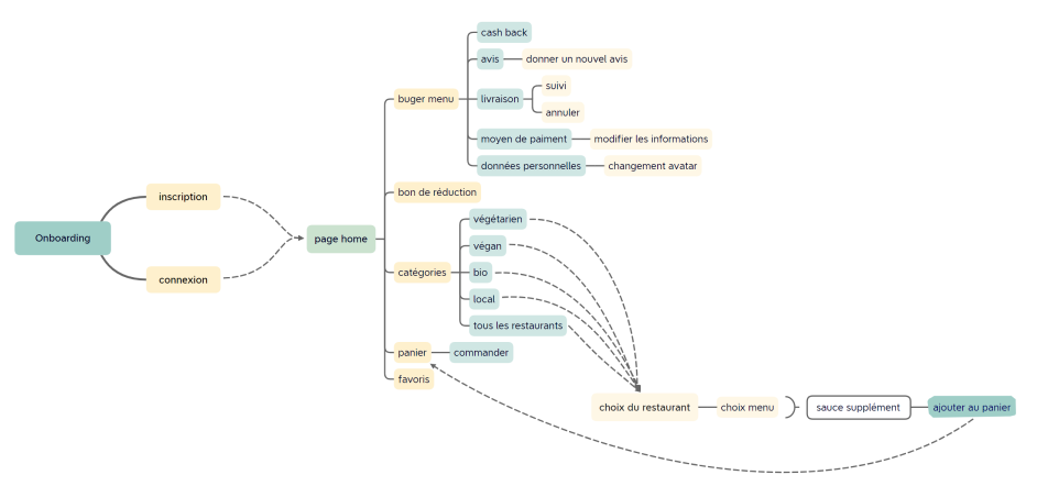
  • l’arborescence assure une navigation intuitive
  • Etika offre une expérience utilisateur fluide et une arborescence optimale

Kit UI

L'identité graphique

  • Des couleurs représentants l'environnement et la sérénité
  • Une application intuitive
  • Des composants utiles
  • Une hiérarchie pertinente

Les fonctionnalités

Connexion

Quand on démarre l’appli, on se retrouve sur une page de connexion ou d’inscription pour vous faciliter l’accès à vos restaurants préférés.

Page d'accueil

La page home a été conçut pour vous permettre de bénéficier de bon de réduction ou de notre sélection de restaurant qui pourrait vous plaire. Vous aurez également la possibilité de rechercher le restaurant qui vous intéresse ainsi qu’accéder à toutes les pages annexes de l’application

Pages produits

Nous avons décidé pour notre application de proposer des solutions uniquement éthique, vous pourrez retrouver les menus ainsi que les options pour composer votre meilleur repas dans un de nos restaurant partenaire.

Le résultat

Découvrir tous mes projets